CN
EN
JP

D1 MaxPro⼆次开发指南

发布时间:2026-03-31 11:08:56

文档修订记录

修订日期

修订内容

sdk版本

2025-12-25

 优化自主对桩成功率

 增加SDK匍匐接口调用 SwitchToCrawlMode(val)

V2.0.5

2026-01-16

新增部分接口

 sdk中新增异常状态接口GetAllAlerts()

 sdk中新增里程计接口GetOdometry()

 sdk中新增充电检测接口GetRobotChargingState()

 sdk中新增获取关节角度\角速度接口GetJointState()

 sdk中新增IMU加速度接口GetImuLinearAcceleration()

V2.0.6

 

2026-01-24

 修复系统崩溃的内核驱动bug

 内核错误向上反馈至应用层

 运控增加接收内核错误自动趴下和红灯提示

 autoboot更新修改BAT超时为2s和修改GPS上报频次为2s

 修复SDK控制权已释放给遥控器,遥控器按B后,狗还能继续执行SDK指令的问题

V2.0.7

 


一、产品介绍


1.1 产品概述

百人牛牛赚钱游戏仿生四足机器人 D1 MaxPro,每条腿上有 3 个电机,拥有 12 个自由度,具备⾏⾛、⼩跑、爬楼梯,跨壕沟等运动能⼒。本产品的主要特点是负载能⼒强,续航⻓,复杂地形的适应能⼒强。同时,本产品开放了运动控制算法开发 SDK和通信协议,允许用户根据需要进行二次开发,其在多个关键功能及应用研发方面取得显著进展:

1. 负重能力:主打大负重特性,长时负重可达 50 公斤,瞬时负重更是高达 100 公斤,负重能力相较于前代提升 2.5 倍,能够满足诸如物资运输、工业搬运等重载需求场景。

2. 自主巡逻与环境感知:可依赖激光雷达实现自主巡逻功能,并通过 4G 网络达成远程部署以及画面回传。同时集成了激光雷达、头部摄像头、IMU 以及 GPS 等丰富传感器,能够在复杂环境下进行全方位的环境感知,构建地图并规划路径,适应如公安巡逻、水务巡检、石油巡检等不同场景的应用。

3. 运动性能:具备出色的运动灵活性,能灵活上下 45° 的楼梯,稳健攀爬镂空工业楼梯,越障能力突出,可跨越单台阶 30cm 的障碍。摔倒恢复机制成熟,摔倒爬起时间小于 20 秒,能在复杂地形或意外状况下快速恢复作业状态。其空载速度达到 3m/s ,可快速响应突发任务需求,深入复杂场景与作业盲区。

4. 环境适应性:拥有 IP67 工业级防护,能在 - 20℃55℃的宽泛温度区间以及涉水深度 20cm 的环境下正常作业,无惧极寒酷暑、风雨天气,保证在多种恶劣自然条件下稳定运行。

5. 续航保障:电池电量为 2160Wh ,负载续航时间提升 28%,且电池支持现场快速拆换,为特殊任务以及行业应用中的紧急情况提供有力续航保障,减少停机时间,提升工作效率。


1.2 产品清单

图片55.png

1.3 硬件组成

图片56.png 

3D激光雷达

线数

96

水平视场角

360°

激光波长

940 nm

垂直视场角

0~90°

激光安全等级

Class1 人眼安全

水平角分辨率

0.4°

测距能力

60 m(30 m @10% NIST)

垂直角分辨率

0.947°

盲区

0.1 m

精度(典型值)

1.5 cm (1 σ)

转速

600

帧率

10 Hz

出点数

856,320 pts / s(单回波模式), 1,712,640 pts / s(双回波模式)

以太网传输速率

100 Base-TX

输出数据协议

UDP Packets Over Ethernet

摄像头

图像传感器

1/2.9 inch CMOS

最大分辨率

1920 x 1080

输出数据格式

MJPEG/YUV2

像素大小

2.8umX2.8um

摄像头控制

饱和度;对比度; 锐度

白平衡/曝光

自动

工作电压

DC 5.0V

工作电流

150 mA

储存温度&湿度

-40~80 ℃/0~90RH

工作温度

 

-20℃—+70℃

驱动标准

UVC

接口方式

USB2.0

UVC/OTG

支持(support

分辨率和帧率

MJPEG: 1080P~30FPS

兼容系统

 

WindowsXP/SP2/Vista/7.0/8.1/Win10/seven/MacAndroid, Linux and embmbedded operating systems,

对焦方式

定焦

电池

标准电压

48V

电池组合方式

9P13S

标称容量

45Ah

最小容量

45Ah(温度:25℃±5℃,湿度:65%±20% RH,截至电压:2.75V/节,0.2C的放电容量)。

标准充电(推荐)

恒流充电阶段:4A 恒流充电至 4.2V/节(注意:非充电器电流)。恒压充电阶段:54.6V 恒压充电 。涓流充电阶段:截止电流 200mA

标准放电电流

18A(0.4C),环境温度 25℃

最大持续放电电流

50 A (T≥-20℃) 环境温度 25℃

电池组充电电压

54.6V

电池组工作电压

39~54.6V(0.5C),环境温度 25℃

电池组标准充电电流

9A(0.2C 环境温度 25℃)

过放保护电压

单节 3.00±80mV

放电终止电压

单节 2.75±0.05V

运输电压

≥48V(出货时检验))

内阻

≤20mΩ

充电温度范围

0+45ºC

放电温度范围

-20+60ºC

储存温度范围

-20+35 ºC

循环寿命

≥1000

存储寿命

2年(25℃);2 个月(45℃

充电桩

项目

参数

输入电压

220V

输出电压

54.5V

输出电流

10A

控制对桩精度

+-3cm

 


1.4 产品参数

类别

项目

参数

基本参数

 

产品名称

D1 MaxPro

站立尺寸(长宽高)

1230*530*730mm

趴下尺寸(长宽高)

1313*530*300mm

整机重量

64±1kg

电气参数

 

电池电量

2160Wh

电池电压

48V

电池容量

45Ah

充电时间

4.5h(可选配 2h

快速换电

支持

自主充电

选配

运动参数

 

持续行走速度

1.5m/s

冲刺速度

3m/s

持续行走续航(空载)

5.5h

持续行走续航(负载)

2.5h

持续负载

50kg

瞬时负载

100kg

可攀爬台阶高度

30cm

可攀爬角度

45°

传感器参数

广角相机

前相机:分辨率是1920x1080,帧率是30fpsHFOV122°HFOV64.5°

后相机:分辨率是1080P,帧率是30FPS,对角FOV120°

激光雷达

前置196线的速腾Airy激光雷达

选配

自主导航,双光云台、自组网、跟随模块

1

环境参数

防尘防水

IP67

工作温度

-20~55℃


1.5 关节参数

机型

部位

参数

数值(扭矩:Nm转速:RPM;重量:Kg;功率:kw)

D1 MaxPro

 

机身

 

最大扭矩

180

最大转速

136

重量

1.407

大腿

最大扭矩

300

最大转速

147

重量

2.57

小腿

最大扭矩

300

最大转速

114

重量

2.57


1.6 上装预留孔位图

 机器狗具备自适应负载功能,加装负载范围为 050kg

 机器狗机身上有相应的螺丝孔,用户可以根据螺丝孔自己自己制作工装,用来固定上装设备,尺寸图如下

图片57.png 

加装负载需要在机器狗处于趴下状态,把负载加装上去,固定稳固后,让机器狗在站立状态下,它会自动识别负载重量,等待 3s 后负载重量识别完成,可以进行其他操作。

 


1.7 电气拓展接口

1.7.1 背部接口定义

图片58.png 

注:背部接口主要有两个模块,头部通讯接线盒和尾部电源接线盒

 

序号

接口

接口类型

对插型号

数量

功能

1

双光云台接口

M12A-12P母头

M12A-12P公头

1

接头部双光云台通讯等+24V/3A 电源

2

激光雷达接口

M12A-8P母头

M12A-8P公头

1

接上装激光雷达通讯等+24V/3A 电源

3

拓展网络接口

M12A-17P母头

M12A-17P公头

1

接扩展网线 +24V/3A 电源

4

扩展 Type-C接口

Type-C 防水插座

USB Type-C

1

扩展 USB 3.1 10Gbps 接口

5

电源接口

M12K 母头

 

M12K 公头

 

1

给上装设备电源 12,24,48V/10A输出

 

1. 头部接线盒 M12A-12P 母头航插接口定义

图片59.png 

M12A 母头序号

定义

网线水晶头序号

功能

1

24V


24V 电源正极

2

24V


24V 电源负极

3

24V


24V 电源负极

4

RX+

1

数据接收正端

5

RX-

2

数据接收负端

6

TX+

3

数据接收正端

7

TX-

6

数据接收负端

8



9

24V


24V电源正极

10



11

12V


12V电源正极

12

12V


12V电源负极

2. 头部接线盒M12A-8P母头航插接口定义

图片60.png 

M12A母头序号

定义

网线水晶头序号

功能

1

24V


24V 电源正极

2

RX+

1

数据接收正端

3

RX-

2

数据接收负端

4

TX+

3

数据接收正端

5

TX-

6

数据接收负端

6



7



8

24V


24V 电源负极

3. 尾部接线盒M12A-17P⺟头航插接⼝定义

图片61.png 

M12A母头序号

定义

网线水晶头序号

功能

1

48V


48V电源正极

2

RX+

1

数据接收正端

3

RX-

2

数据接收负端

4

TX+

3

数据接收正端

5

TX-

6

数据接收负端

6

12V


12V电源正极

7

12V


12V电源负极

8

12V


12V电源正极

9

12V


12V电源负极

10

24V


24V电源正极

11

24V


24V电源负极

12

24V


24V电源正极

13

24V


24V电源负极

14

48V


48V电源正极

15

48V


48V电源负极

16

48V


48V电源正极

17

48V


48V电源负极

4. 尾部电源M12K母头接口定义

图片62.png 

M12A母头序号

定义

网线水晶头序号

功能

1

48V


48V电源正极

2

48V


48V电源负极

3

24V


24V电源正极

4

24\12V


24\12V电源负极

5

12V


12V电源正极

 

1.7.2 左侧接口定义

图片63.png 

序号

器件名称

型号

功能

1

调试接口

DB15 母头

电机 CAN 诊断,电池 CAN 诊断,调试急停

2

Wifi 天线

2.4G

无线 Wifi 和主控板通讯

3

蓝牙天线


无线蓝牙和主控板通讯

4

气压平衡阀

M12

平衡内外气压

5

typec 接口

E10T-FT3-PWF/MT3-NWA-xxFPC

typec 接口和主控板通讯

6

充电口

E13T-P2B-PPF-01

48V 充电口

7

网口

E13T-FR5-PRF-180

百兆网口/调试网口


二、系统架构


2.1 AGI MaxPro系统架构

图片64.png 

 

机器狗

1. MQTT Client负责与云平台的基于MQTT通信,实现包括OTA、状态上报、遥控等功能;

2. WebRTC ClientAPP和云平台的turns/stun服务通信,负责视频推流、点云等拉取;

3. RC Client与遥控器通信,实现无线遥控;

4. HTTP CLient与平台侧通信,实现升级包下载、日志上传、地图上传等功能

5. 通过RTSP进行视频推流

6. 采用ROS Topic方式进行内部通信

云平台

1. mqtt用于机器狗上电后建立长连接,负责接收上报状态、心跳、下发指令(如OTAWebRTC

2. Restful API对外提供平台服务,也为APP提供用户和设备管理等功能

3. turns/stun服务用于建立基于WebRTC的点对点连接,实现p2p的视频推流(当无法建立点对点连

接时降级为服务器转发)

4. 指控系统/机器人管理平台提供机器人全生命周期管理、OTA、地图编辑、远程监控/控制、任务管

理等功能;

APP

1. 用户管理/设备管理模块:与平台通过Restful API进行通信。负责用户管理、设备管理及用户和设

备绑定关系管理;

2. 遥控:提供基于MQTT信令通信的远程遥控

3. 拉流服务:提供基于WebRTC的点对点推流服务

遥控器

1. 遥控:与设备端RC Client通信,提供基于2.4GHz无线遥控功能;

2. 拉流:基于RTSP的视频拉流;

3. 建图:以推流方式实现遥控端侧发起/结束建图;

4. 地图编辑:通过解析、编辑相关配置文件,实现遥控器端地图编辑的功能,包括地图展示、旋转、

缩放、虚拟墙编辑、下发任务等;


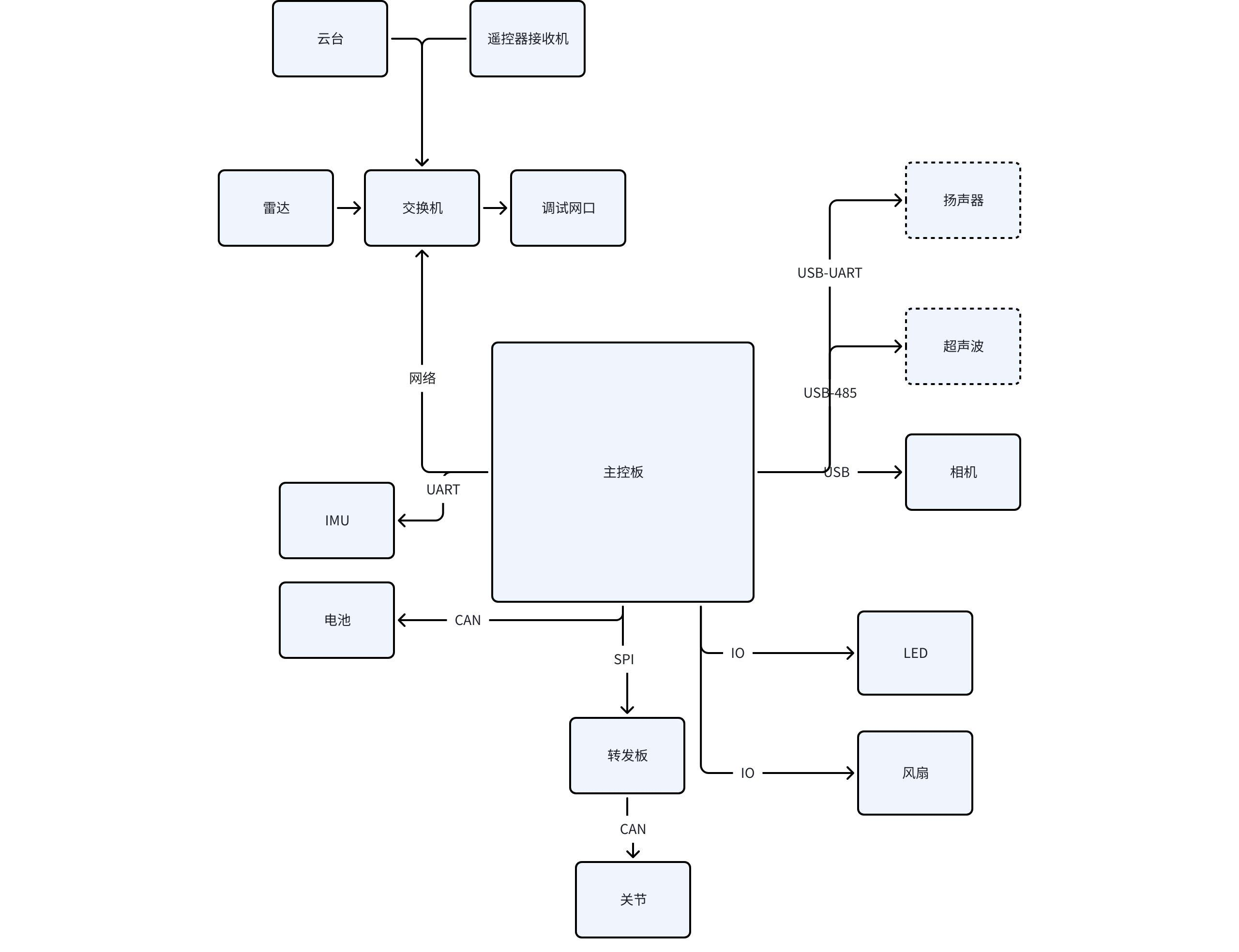
2.2  硬件架构图

图片65.png 

 


三、SDK开发指南


3.1.SDK介绍

 本文档描述了 D1 MaxPro 的软件开发工具包 (SDK),对机器狗的能力进行了封装(包括高层运动控制、底层电机/关节控制、图传、点云、里程计等),方便具备一定开发能力的用户进行二次开发。

 各章节分别介绍不同服务接口的调用方法、数据输入/输出的标准格式定义与一些功能开发示例。

 接口定义会随量产开发状态产生变更,请以最新版本的接口定义文档为准。

 SDK程序与狗本体内程序通讯存在特定协议,故不同版本的SDK程序与狗本体内程序通讯存在差异,请根据设备版本选择对应版本SDK程序。若条件允许,建议更新狗内程序到最新版本,以获得更好的兼容性。

 SDK接口控制时,全部状态均由二次开发者设计指定,本体运控不做额外的干预与状态跳转。

 运行SDK, 请保证系统有足够的资源, 否则可能出现运动控制模块失效的情况

 编程语言:当前支持C++进行开发,暂不支持其他编程语言


3.2 环境依赖

推荐在Ubuntu20.04上进行开发,暂不支持MacWindows系统进行开发

 高层开发sdk,不需要安装ros1系统

 底层开发sdk,必须安装ros1系统


3.3 网络配置

 用户的开发电脑可通过无线、有线和typeC口方式连接机器狗,推荐使用有线连接

 注意用户开发电脑IP不要设置为与机器狗相同的IP,避免冲突

 设置完成后可以使用ifconfig查看开发电脑的IP,通过ping指令确认网络连通情况

网络接口

机器狗IP地址

DHCP

无线网络

192.168.12.1

有线网络

192.168.144.3

Type-C

192.168.55.1

 

wifi名称:lxai(后面加机器编号,eg:lxaic2-3

wifi密码: lxai2024

设备提供ssh登录,通过无线或有线与设备创建连接后,可通过ssh登录设备

Plain Text
 
#无线连接方式
ssh jetson@192.168.12.1     #密码:lxai2023
#有线连接方式
ssh jetson@192.168.144.3    #密码:lxai2023
#type-C口连接方式
ssh jetson@192.168.55.1     #密码:lxai2023

 


3.4 sdk获取

3.4.1 版本查询

TOML
 
ssh jetson@192.168.144.3        #密码:lxai2023
cat linx/active/versions.json

 

3.4.2 获取对应固件版本的sdk

way1:请在查询到版本号后,截图发送给技术支持同事获取对应版本的sdk

way2:通过如下github地址获取

Plain Text
 
git clone https://github.com/AgibotTech/Agibot_D1_MaxPro.git

 

注:因sdk不断地迭代升级,请以对应固件版本的SDK为准


3.5.  SDK安装与编译

case1 高层sdk安装

会根据用户开发环境是否安装ros1系统给到不同的sdk文件

安装ros1系统的zip文件解压出来是这样目录:

图片66.png 

执行下面指令,编译成功后即可运行提供的demo程序high_level_demo.cpp

Bash
 
make clean
make -j6
./high_level_demo

 

未安装ros1系统的zip文件解压出来是这样的目录: 图片67.png

执行build.sh指令然后就可以运行提供的demo程序high_level_remote_tcp_client_test.cpp

Bash
 
./build.sh
cd build/
./high_level_remote_tcp_client_test

 

case2 底层sdk安装

和高层sdk不同的是,底层sdk不依赖动态库开发,用户只需要编写自己的程序,订阅

rt/lowstate和发布rt/lowcmd这两个话题就可以控制


四、API函数介绍


4.1 HighLevel函数介绍

高层运动控制接口实现对机器狗的姿态、速度、行走、特定动作等控制,也可获取机器狗的相关状态。

4.1.1  站立

图片68.png

Click the image to view the sheet.

4.1.2  趴下

图片69.png

Click the image to view the sheet.

4.1.3  零力矩模式

图片70.png

Click the image to view the sheet.

4.1.4  阻尼

图片71.png

Click the image to view the sheet.

4.1.5  强化学习模式切换

图片72.png

Click the image to view the sheet.

4.1.6  移动

图片73.png

Click the image to view the sheet.

 

4.1.7  俯仰

图片74.png

Click the image to view the sheet.

4.1.8  停止运动

图片75.png

Click the image to view the sheet.

 

4.1.9  获取运动状态

图片76.png

Click the image to view the sheet.

4.1.10  移动指定距离(前后)

图片77.png

Click the image to view the sheet.

4.1.11  移动指定距离(左右)

图片78.png

Click the image to view the sheet.

4.1.12  结束移动

图片79.png

Click the image to view the sheet.

4.1.13  设置本体高度

图片80.png

Click the image to view the sheet.

4.1.14  设置速度

图片81.png

Click the image to view the sheet.

4.1.15  获取移动速度

图片82.png

Click the image to view the sheet.

4.1.16  获取倾斜角度

图片83.png

Click the image to view the sheet.

4.1.17  获取本体高度

图片84.png

Click the image to view the sheet.

4.1.18  获取移动距离(左右)

图片85.png

Click the image to view the sheet.

4.1.19  获取移动距离(前后)

图片86.png

Click the image to view the sheet.

4.1.20  参数调整模式

图片87.png

Click the image to view the sheet.

4.1.21  获取机器狗状态

图片88.png

Click the image to view the sheet.

4.1.22  获取机器狗速度

图片89.png

Click the image to view the sheet.

4.1.23  获取SDK版本号

图片90.png

Click the image to view the sheet.

4.1.24  获取点云图上定位

图片91.png

Click the image to view the sheet.

4.1.25  开始充电

图片92.png

Click the image to view the sheet.

4.1.26  结束充电

图片93.png

Click the image to view the sheet.

4.1.27  获取地图列表

图片94.png

Click the image to view the sheet.

4.1.28  获取地图文件

图片95.png

Click the image to view the sheet.

4.1.29  获取SDK切换控制开关状态

图片96.png

Click the image to view the sheet.

4.1.30  关节锁定模式

图片97.png

Click the image to view the sheet.

4.1.30  获取机器人充电结果

图片98.png

Click the image to view the sheet.

4.1.31  向左向右转向

图片99.png

Click the image to view the sheet.

4.1.32  获取电池电量

图片100.png

Click the image to view the sheet.

4.1.33  匍匐模式切换

图片101.png

Click the image to view the sheet.


4.2 底层服务接口

4.2.1 底层控制指令

用户通过订阅话题 rt/lowcmd 来发送电机控制指令,具体发送的数据结构如下:

Go
 
std_msgs/Header header

float32[4] q_des_abad   //期望的Abduction关节角度(目标位置)
float32[4] q_des_hip    //期望的髋关节角度
float32[4] q_des_knee   //期望的膝关节角度
float32[4] qd_des_abad  //期望的Abduction关节角速度(目标速度)
float32[4] qd_des_hip   //期望的髋关节角速度
float32[4] qd_des_knee  //期望的膝关节角速度
float32[4] kp_abad      //Abduction关节的位置控制增益(PD控制中的P)
float32[4] kp_hip       //髋关节的P增益
float32[4] kp_knee      //膝关节的P增益
float32[4] kd_abad      //Abduction关节的速度控制增益(PD控制中的D)
float32[4] kd_hip       //髋关节的D增益
float32[4] kd_knee      //膝关节的D增益
float32[4] tau_abad_ff  //Abduction关节的前馈力矩
float32[4] tau_hip_ff   //髋关节的前馈力矩
float32[4] tau_knee_ff  //膝关节的前馈力矩
int32[4] flags          //每条腿的控制模式标志

4.2.2 底层数据接收

用户通过订阅rt/lowstate话题获取电机、IMU数据,数据结构如下所示:

1IMU状态信息:

Plain Text
 
float32[3] imu_angular_velocity       //roll rate(滚转角速度,绕 X 轴)
                                      // pitch rate(俯仰角速度,绕 Y 轴)
                                      // yaw rate(偏航角速度,绕 Z 轴)
float32[3] imu_linear_acceleration    // x轴加速度
                                      // y轴加速度
                                      // z轴加速度
float32[4] imu_orientation            // 四元数表示的姿态
bool imu_is_valid
uint16 imu_packet_id

2、电机状态信息:

Go
 
float32[4] q_abad       //Abduction/内收关节角度(单位:弧度)
float32[4] q_hip        //髋关节角度
float32[4] q_knee       //膝关节角度
float32[4] qd_abad      //Abduction关节角速度(单位:rad/s)
float32[4] qd_hip       //髋关节角速度
float32[4] qd_knee      //膝关节角速度
float32[4] tau_abad     //Abduction关节力矩(单位:N*m)
float32[4] tau_hip      //髋关节力矩
float32[4] tau_knee     //膝关节力矩
int32[4] flags          //关节状态标志位
int32 spi_driver_status      //spi驱动状态
int32 abnormal_warning_level_motor  //电机异常警告等级
int32 abnormal_warning_level_soc    //电池电量警告等级


4.3 运控诊断异常码

目前运控执行过程中出现的异常信息会在遥控器上弹窗显示,错误码如下表所示:

key

项目含义

key_str

code 解析

提示内容

0

空项目,无意义

None


不提示

1

恢复站立诊断项。

是否因为关节位置不对导致狗不能站起来

RecoverStand_JointPos

 

0:无报错;

其他:12个关节编号0~11对应code0~11bit,哪个关节位置不对,哪个bit就置1.

关节位置异常,无法站立,故障码:$code

 

2

恢复站立诊断项。
是否因为电机报错导致狗不能站起来。

RecoverStand_MotorWarningLevel

 

0: 无报错;

其他:MotorWarningLeve的等级,1~3,数字越大,问题越严重

关节硬件异常,无法站立,故障码:$code

3

恢复站立诊断项。
是否因为电池电量低导致狗不能站起来。

RecoverStand_SocWarningLevel

 

0:无报错;

其他:SocWarningLeve的等级,1~3,数字越大,问题越严重

电量过低,无法站立,故障码:$code

 

4

恢复站立诊断项。
是否因为IMU报错导致狗不能站起来。

 

RecoverStand_ImuStatus

0:无报错;

其他:bit0: 0ok;   1:IMU 模块不可用;

           bit1: 0:  ok;   1:IMU 姿态不适合恢复站立;

 

IMU传感器异常,无法站立,故障码:$code

 

5

恢复站立诊断项。
是否因为指令不对导致狗不能站起来。

RecoverStand_CmdError

0:无报错;

1: 阻尼指令还在,不能响应恢复站立指令;

2: 卸力指令还在,不能响应恢复站立指令;

存在阻尼或卸力指令,无法站立,故障码:$code

 

6

视觉模式下的报错。

高程图节点是否出错。

VisualMode_ElevationMapping

0:无报错;

-1:高程图节点超时;

1:前深度相机出错;

2:前深度相机里程计出错;

高程图异常,视觉模式不可用,故障码:$code

7

视觉模式下的报错。

里程计节点是否出错。

VisualMode_Odom

0:无报错;

-1:里程计超时;

1:里程计未进入视觉模式;

2:里程计初始化中;

3:里程计数据输入出错;

里程计异常,视觉模式不可用,故障码:$code

8

视觉模式下的报错。

运控内部感知模块是否出错。

VisualMode_Perception

0:无报错;

1:出错;

获取地图异常,视觉模式不可用,故障码:$code

9

前右腿状态

Leg_frontRight

0:无报错;

其他值:

以下各bit值为0表示无报错,值为1解析如下:

bit0: A关节通讯丢失;

bit1: H关节通讯丢失;

bit2: K关节通讯丢失;

bit3: 该腿CAN总线busoff

bit4: A关节出错;

bit5: H关节出错;

bit6: K关节出错;

bit8: A关节反馈了具体的Errcode

bit9: H关节反馈了具体的Errcode

bit10: K关节反馈了具体的Errcode

右前腿硬件异常,故障码:$code

10

前左腿状态

Leg_frontLeft

左前腿硬件异常,故障码:$code

11

后右腿状态

Leg_rearRight

 

右后腿硬件异常,故障码:$code

12

后左腿状态

Leg_rearLeft

 

左后腿硬件异常,故障码:$code

 

13

电机温度状态等级

MotroTempWarning

 

0OK

其他值:1~3,数字越大,问题越严重

电机高温预警,故障码:$code

14

电池电量状态等级

SocWarning

0OK

其他值:1~3,数字越大,问题越严重

低电量预警,故障码:$code

15

Imu状态

Imu

0:OK;

1: Imu不可用

IMU传感器模块异常,故障码:$code

16

运行时安全检测项

SafetyChecker

 

0OK

其他值:

以下各bit值为0表示无报错,值为1解析如下:

bit0: imu出错;

bit1:机身姿态角超出极限范围;

bit2:关节角度或速度超限;

bit3:关节硬件异常;

bit4:关节角度到达硬限位;

bit5:足端位置超限;

运行时安全检测异常

,故障码:$code

17

UserMode切换(一般模式,高速模式,视觉模式)

UserModeSwitch

0OK

1:切换到视觉模式失败;

2:切换到高速模式失败;

切换到xx模式失败,视在静止状态重试 ,故障码:$code

 

用户可通过订阅话题"report_all_item"获取上述所有诊断项的结果。诊断项的数据结构如下:

Plain Text
status_report_set #外层消息定义
Header header               #
uint16 total_count          # 一共有几项
uint16 error_count          # 出错的有几项
status_report[] report_set  # 各项诊断详情 组成的数组

 

Plain Text
status_report #内层消息定义
string key_str  # key转成字符串,目的是提高可读性
int16 key       # key 诊断项目的唯一识别id,每个项目都不一样
int16 code      # 故障码,详情见上表
string str      # 字符串信息,code含义提示,目的是减少查code的时间

 


五、其他服务介绍

5.1 图传服务

前后广角相机的视频分别以Gstreamer方式推流到以下URL:

Plain Text
 
rtsp://192.168.144.3:8554/camb
rtsp://192.168.144.3:8554/camf

默认会在遥控器侧拉流显示实时画面,可通过VLC或者OpenCV进行预览和调用